Balanced Scorecard Strategy Map - A balanced scorecard is more than just a strategy map, but the strategy map is an important element.

Balanced Scorecard Strategy Map - A balanced scorecard is more than just a strategy map, but the strategy map is an important element.. The key to a good design is the strategy map. Balanced scorecard has traditionally been used across multiple industries for managing the organization performance towards the achievment of it's strategic go… These causal relationships are central to the idea of strategic planning and management with a balanced scorecard. Elements of the balanced scorecard framework. This marketing diagram sample depicts balanced scorecard strategy map.

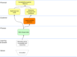
A balance scorecard lays out a strategy map that communicates priorities and objectives to employees, customers, suppliers, and other stakeholders in a clear and concise way. A balanced scorecard is more than just a strategy map, but the strategy map is an important element. It was redesigned from the wikimedia commons file: Reading a balanced scorecard strategy map. Elements of the balanced scorecard framework.

Discover Free Vision Mission Strategy Map Driven Balanced Scorecard Examples Training And Software
Discover Free Vision Mission Strategy Map Driven Balanced Scorecard Examples Training And Software from www.strategykpi.com
The key to a good design is the strategy map. The balanced scorecard provides a powerful framework for building and communicating strategy. A balanced scorecard is more than just a strategy map, but the strategy map is an important element. Use this to communicate strategic objectives, metrics, targets, and initiatives. Balanced scorecards and strategy maps have evolved since the 1990s, and there are now dozens of industry specific interpretations of both the balanced scorecard template and the strategy map. The first bsc incorporates a strategy map in the left portion, which outlines the main and. Below are two different examples of what your bsc might look like. There is confusion regarding the difference between a balanced scorecard and a dash

Balanced scorecards and strategy maps have evolved since the 1990s, and there are now dozens of industry specific interpretations of both the balanced scorecard template and the strategy map.

The strategy map is a tool that visually depicts how organisations intend to convert intangible initiatives and resources into tangible outcomes to achieve kaplan and norton's balanced scorecard is a framework for measuring and monitoring strategy execution through setting measures, targets and. Reading a balanced scorecard strategy map. It was redesigned from the wikimedia commons file: A balanced scorecard is more than just a strategy map, but the strategy map is an important element. It's a tool you can use to manage the different areas of your organization's performance over a period of time. The key to a good design is the strategy map. If you already know a little about the balanced scorecard. Developments in one area typically also have significant effects on the key indicators in other areas. Recent papers in balanced scorecard and strategy mapping. A balanced scorecard allows organizations to measure whether management is achieving their goals. With smartdraw, you can create more than 70 different strategy maps are divided into horizontal lanes that represent different perspectives to evaluate. The first bsc incorporates a strategy map in the left portion, which outlines the main and. Balanced scorecard has traditionally been used across multiple industries for managing the organization performance towards the achievment of it's strategic go…

With smartdraw, you can create more than 70 different strategy maps are divided into horizontal lanes that represent different perspectives to evaluate. See more ideas about strategy map, strategies, strategic planning. Balanced scorecard has traditionally been used across multiple industries for managing the organization performance towards the achievment of it's strategic go… Learn everything you need to know about. A balanced scorecard (bsc) is a business framework used to implement and manage an organization's strategy.

Balanced Scorecard Copedia
Balanced Scorecard Copedia from wiki.cogneon.de
The bsc and its associated strategy maps are plotted on a single piece of paper, creating a single source of truth for the organization. Reading a balanced scorecard strategy map. There is confusion regarding the difference between a balanced scorecard and a dash A balanced scorecard (bsc) is a business framework used to implement and manage an organization's strategy. You can reap a lot of benefits by taking advantage of using a balanced scorecard. It was redesigned from the wikimedia commons file: A strategy map is typically an element of the documentation associated with the balanced scorecard by translating strategy into actions that models the relationship between the drivers and the desired outcomes. Learn everything you need to know about.

A balanced scorecard is more than just a strategy map, but the strategy map is an important element.

If your balanced scorecard does not use a strategy map, then your scorecard will remain an operational tool, rather than one of strategy communication and execution. Why using strategy maps alongside balanced scorecard? It was redesigned from the wikimedia commons file: The balanced scorecard provides a powerful framework for building and communicating strategy. These causal relationships are central to the idea of strategic planning and management with a balanced scorecard. Balanced scorecard implementation, how to do it? Below are two different examples of what your bsc might look like. This article provides a clear methodology for implementing the strategy framework for your explore the strategy academy, the web's leading source of strategy guides, ebooks, templates & more. A simple google image search will reveal the most popular. Learn about the world's most successful strategic methodology. Strategy map.jpg it is an element of the documentation associated with the balanced scorecard. A strategy map defines corporate direction and aligns internal processes, strategic objectives, initiatives, key performance indicator (kpi) how are balanced. Elements of the balanced scorecard framework.

Below are two different examples of what your bsc might look like. Elements of the balanced scorecard framework. There is confusion regarding the difference between a balanced scorecard and a dash Why using strategy maps alongside balanced scorecard? These causal relationships are central to the idea of strategic planning and management with a balanced scorecard.

Strategy Map Powerpoint Template Slidebazaar Com
Strategy Map Powerpoint Template Slidebazaar Com from slidebazaar.com
If you already know a little about the balanced scorecard. With smartdraw, you can create more than 70 different strategy maps are divided into horizontal lanes that represent different perspectives to evaluate. The first bsc incorporates a strategy map in the left portion, which outlines the main and. This article provides a clear methodology for implementing the strategy framework for your explore the strategy academy, the web's leading source of strategy guides, ebooks, templates & more. It's a tool you can use to manage the different areas of your organization's performance over a period of time. Balanced scorecards and strategy maps have evolved since the 1990s, and there are now dozens of industry specific interpretations of both the balanced scorecard template and the strategy map. You can reap a lot of benefits by taking advantage of using a balanced scorecard. Strategy map.jpg it is an element of the documentation associated with the balanced scorecard.

You can reap a lot of benefits by taking advantage of using a balanced scorecard.

Developments in one area typically also have significant effects on the key indicators in other areas. These causal relationships are central to the idea of strategic planning and management with a balanced scorecard. This article provides a clear methodology for implementing the strategy framework for your explore the strategy academy, the web's leading source of strategy guides, ebooks, templates & more. The bsc and its associated strategy maps are plotted on a single piece of paper, creating a single source of truth for the organization. Recent papers in balanced scorecard and strategy mapping. There is confusion regarding the difference between a balanced scorecard and a dash (1) each objective as text appearing within a shape. Learn everything you need to know about. Essentially, mapping allows you to put your strategy on one page, in a language that everyone can understand. Learn about the world's most successful strategic methodology. Your strategy map tells a story. The balanced scorecard provides a powerful framework for building and communicating strategy. Reading a balanced scorecard strategy map.

Related : Balanced Scorecard Strategy Map - A balanced scorecard is more than just a strategy map, but the strategy map is an important element..